头条 | 省级认证!国舜集团成功入选2025年“山东制造 鲁链优品”第一批名单!
2025-12-08 16:57:50
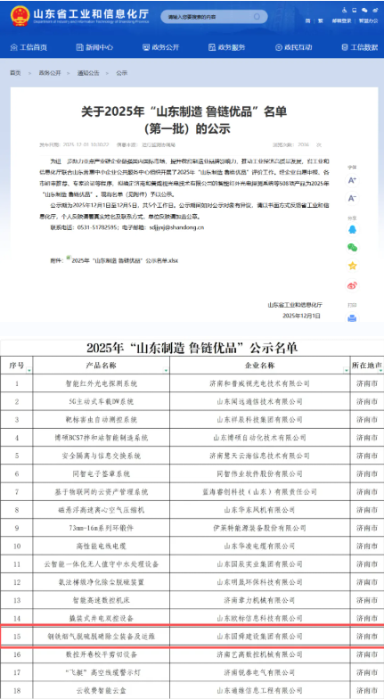
日前,山东省工业和信息化厅正式公布了2025年“山东制造 鲁链优品”第一批名单。国舜集团“钢铁烟气脱硫脱硝除尘装备及运维”成功上榜,充分展现了国舜集团的硬核技术实力与卓越服务品质,为引领行业高质量发展树立了标杆典范。

“山东制造 鲁链优品” 评选活动是贯彻落实《山东省工贸政策协同一体化行动方案》精神,提升制造业核心竞争力、打造 “好品山东” 形象的重要品牌工程。旨在通过优选代表山东制造高品质水平的自主品牌产品,助力产业链企业提升品牌影响力、拓展国内外市场,推动全省工业经济高质量发展。

此次成功入选“山东制造 鲁链优品”是对国舜集团技术创新与服务品质的高度认可。立足新阶段,国舜集团将充分发挥首批“好品山东”品牌企业、山东省制造业单项冠军企业及大气治理产业链“链主”的综合优势,持续聚焦工业服务业领域,不断强化技术创新与品质管控,以更优质的产品与服务赋能产业链上下游协同发展,全力擦亮 “鲁链优品” 产业名片,为 “山东制造” 高质量发展贡献国舜智慧和力量!

